新规!!
2018年9月30日工信部发布2018第47号公告型号核准将在2018年10月15日起由工信部统一委托开展,10月11日终于发布了型号核准许可服务指南,鸿鼎检测为你解读最新变化。
一、申请流程:由工信部直接委托检测机构测试
变化前:申请人直接送样检测机构受检取得报告后,登录型号核准受理网提交报告及申请材料进行核准发证。
变化后:申请人登录型号核准受理网提交材料申请,形式核审通过受理后工信部委托检测机构,由检测机构测试并提交报告,工信部审核申请材料及技术结果后核准发证。
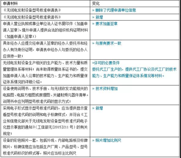
二、申请资料
三、申请费用
申请免费了!!!
但是,核准产品必须在国内销售,要及时提交无线电发射设备进口销售等合同,才可以免费。
同时申请费用减免后,企业申请将面临申请周期无法保证的情况,产品测试不通过认证周期将严重拉长,影响企业产品的顺利上市。
保证周期正常,解决产品预测整改难点,鸿鼎检测可以帮到您!
四、申请账户
必须由企业账户申请
五、同产品不同型号问题
对已获得型号核准证的设备申请不同型号的,可在申请时提交新申请型号产品与原产品完全相同(生产和质量保证体系、技术指标、外观等相同)的承诺书,并提交自有实验室或第三方实验室的检测报告,无线电管理局在对其受理审查时,可免去委托测试环节。
在10月15日前正在测试未出报告或已出报告未提交申请的企业还是有一段过渡期的,可以正常申请受理,具体新规实施后会发布截止日期.
具体请关注工信部官网发布的无线电发射设备型号核准许可服务指南(详版)
一、SRRC简述
根据《进口无线电发射设备的管理规定》和《生产无线电发射设备的管理规定》,为了加强对进口和生产无线电发射设备的管理,凡向中华人民共和国出口的无线电发射设备,或在中华人民共和国境内生产(含试生产)的无线电发射设备,均须持有经国家无线电管理委员会(State Radio Regulation Committee,SRRC)对其发射特性进行型号核准后核发的《无线电发射设备型号核准证》。出厂设备的标牌上须标明型号核准代码。

无线电发射设备定义为无线电通信、导航、定位、测向、雷达、遥控、遥测、广播、电视及微功率(短距离)等各种发射无线电波的设备,但不包含辐射电磁波的工业、科研、医疗设备、电气化运输系统、高压电力线及其他电器装置等。目前由信息产业部无线电管理局认定的检测机构是:国家无线电监测中心(State Radio Monitoring Center,SRMC)。
国家无线电监测中心是中华人民共和国信息产业部的直属事业单位,主要承担无线电监测和无线电频谱管理工作,是中国无线电管理的支撑机构。中心下设10个处室、1个国家级监测站、8个国家级短波/卫星监测站、1个超短波监测站和1个数据备份中心。
二、SRRC基本流程
1、申请办理《无线电发射设备型号核准证》的设备必须取得工业和信息化部认定的无线电发射设备发射特性检测机构出具的《无线电发射设备型号核准检验报告》后,提交《无线电发射设备型号核准证》的申请材料。
2、需到办理无线电发射设备型号核准网站首页“表格下载”栏下载《核准无线电发射设备型号申请表》;代理申请单位需同时下载《核准无线电发射设备型号委托书》。
3、无线电发射设备型号核准申请材料须提供中文或英文版本,其它语种的材料需翻译成中文或英文(翻译单位/部门应加盖公章)。
4、申请单位或代理申请单位通过邮递方式递交的申请材料,经形式审查合格进入审批流程;经形式审查不合格的,在五个工作日内通知申请单位或代理申请单位,为保证申请单位能及时取得型号核准证,请申请单位或代理申请单位派人前来完善申请材料。
5、工业和信息化部无线电管理局(以下简称无线电管理局)自受理型号核准的申请之日起二十个工作日内作出行政许可决定。二十个工作日内不能作出决定的,经本机关主管负责人批准,可以延长十个工作日,并将延长期限的理由告知申请人。但是,法律、法规另有规定的,依照其规定。
6、申请单位在取得《无线电发射设备型号核准证》及其核准代码后,厂商应在其核准的设备标牌上标明无线电发射设备型号核准代码(正常安装时清晰可见),确因设备过小而无法在上面标明其核准代码的,则应在其产品的说明书或使用手册中登载该设备的型号核准代码。
7、无线电管理局利用媒体将已获得型号核准的无线电发射设备目录向社会公布,并组织有关单位对已获得型号核准的无线电发射设备进行不定期抽检,抽检不合格的撤消其型号核准证及核准代码。
三、办理SRRC需提交材料
1、设备制造商(以下称:申请单位)提交《核准无线电发射设备型号申请表》(原件)。
2、提交申请单位的“企业法人营业执照”复印件,申请单位的生产能力、技术力量、质量保证体系证书
复印件(如申请单位尚未取得质量体系证书的则须要有加盖申请单位公章的生产能力、技术力量、质量保证体系情况的详细介绍)。
3、提交申请单位申报的设备型号技术说明书或技术手册、电路方框图或原理图及使用说明书。
4、提交彩色照片一套,该照片应包括受检样品的:
① 整体照 ② 正面照。③ 侧面照 (含发射口、接口等部位) ④ 背面照 (含发射口、接口等部位) ⑤ 受检设备内部电路板照 ⑥ 设备的铭牌(标贴):照片上要清晰显示出申请单位(制造单位)、设备型号、设备序列号及核准代码CMIIT ID:,此标牌应与该设备以后的进口、销售时一致;照片外观的下部还应标明受检设备的结构尺寸(如型号核准《检验报告》已附上述照片,则无需重复提供)。
5、进口设备需提供国外核准情况的证明文件复印件(检验报告或证书)。
6、经办单位如果是委托代理申请单位(含子公司)的,需提交申请单位委托代理申请单位办理《核准无线电发射设备型号委托书》原件及代理申请单位的“企业法人营业执照”复印件。
7、由工业和信息化部认定的检测机构出具的该设备半年以内的型号核准《检验报告》原始件。
8、申请单位或代理申请单位的经办人须递交设备申请单位或代理申请单位出示的本公司员工身份证明及个人有效身份证明的复印件(经办人应与申请表上的联系人一致)。







